新闻中心
申联生物新一代环状mRNA技术引领猪瘟疫病防控技术革新
2025.08.05
分享到:
返回列表

        近期,申联生物医药(上海)股份有限公司旗下子公司上海申锐联生物医药有限公司在国际知名免疫学期刊《Frontiers in Immunology》(5年平均影响因子:6.8)发表重要研究成果,首次成功将自组装纳米颗粒技术与环状mRNA技术进行创新性融合,创新开发全球首款猪瘟环状mRNA疫苗并取得重大进展,标志着申联生物集团体系在新一代生物医药技术应用领域取得重大突破。该疫苗在抗体持久性和生产成本两方面实现双革新,将为猪瘟净化提供创新性解决方案,目前该款疫苗处于临床前开发阶段。

 

 

       当前,猪瘟E2亚单位疫苗凭借其卓越的生物安全特性及区分感染与免疫动物(DIVA)的核心优势,在猪瘟净化工程中发挥着关键作用。然而,较高的生产成本制约了该疫苗的大规模推广应用。针对这一行业共性技术瓶颈,申锐联创新采用自主搭建的mRNA-LNP技术平台,开发兼具高效免疫原性与成本效益的新一代猪瘟E2糖蛋白疫苗。通过融合CD154分子佐剂与mi3自组装纳米颗粒,构建了多种E2糖蛋白编码序列(图1),并采用环状mRNA-LNP(cmRNA-LNP)递送系统进行小鼠免疫原性测试。其中,E2-TMD-mi3cmRNA-LNP疫苗在加强免疫后14天即产生78.25%±1.32%的抗体阻断率,较商业亚单位疫苗提升近2倍(p<0.01)(图2)。

 图1 mRNA序列组合设计

 

 

图2 小鼠体内序列组合免疫效果验证

  

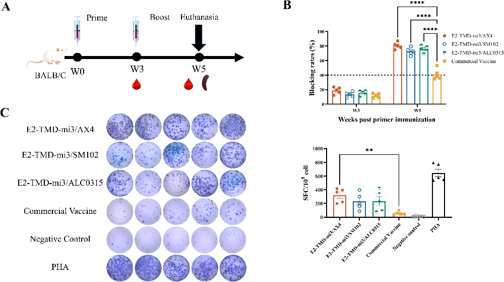
       为进一步优化疫苗性能,开发人员比较了含有不同阳离子脂质的cmRNA-LNP制剂。结果发现,AX4-LNP制剂比其他阳离子脂质诱导了更优异的细胞和体液免疫。在小鼠试验中,该疫苗诱导了强大的体液免疫,在加强免疫后第14天平均阻断率达到80.55%±2.06%,同时产生强效的细胞免疫(IFN-γ ELISpot,319.60±45.23 SFC/105细胞,比商业疫苗高5.6倍)。(图3) 

 

图3 不同脂质纳米颗粒在小鼠体内的免疫效果比较

在猪只试验中,首次免疫后120天,CSFV特异性抗体阻断率仍保持在54.76%±3.21%,其表现优于商业亚单位疫苗且保持安全性(图4)。

 

图4 不同脂质纳米颗粒在猪体内的免疫效果比较。


       本研究成功构建了整合mi3纳米颗粒的模块化cmRNA-LNP平台,突破了原亚单位疫苗的技术局限,实现了体液与细胞免疫的协同增强。该技术不仅为猪用病毒疫苗研发提供了新一代解决方案,还具备向其他动物疫病疫苗拓展的潜力。研究成果验证了环状mRNA技术在兽用疫苗领域的广阔应用前景,为猪瘟防控提供了突破性的技术手段,更为后续兽用mRNA疫苗研发建立了可借鉴的技术范式。


       本研究发表于《Frontiers in Immunology》,由上海申锐联生物医药有限公司刘纯西与申联生物医药(上海)股份有限公司翟伟锋担任共同第一作者,申联生物医药(上海)股份有限公司技术总监殷波博士与高级研究员刁非非博士担任共同通讯作者。该研究获得上海市农业科技创新项目资助。

原文链接:https://www.frontiersin.org/journals/immunology/articles/10.3389/fimmu.2025.1604677/full


       上海申锐联生物医药有限公司成立于2023年5月,专注于RNA和环状mRNA技术的研发与应用,在兽用核酸疫苗领域研发取得持续性进展。依托自主核心技术,公司已构建覆盖脂质化合物、狂犬病、牛结节性皮肤病、犬黑色素瘤及宠物去势等领域的专利矩阵,展现出强劲的研发实力和市场前瞻性。